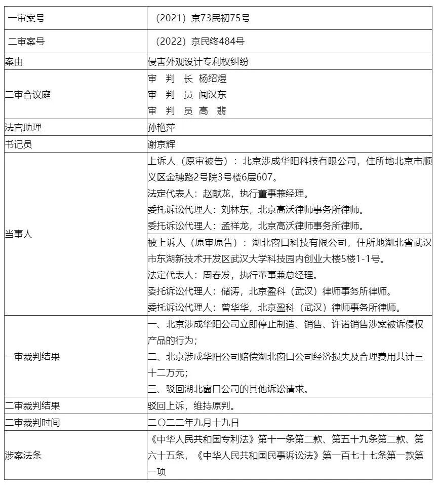
——湖北窗口科技有限公司与北京涉成华阳科技有限公司侵害外观设计专利权纠纷案
裁判要旨
一、“整体观察、综合判断”是外观设计专利确权以及侵权判断的基本方法。“整体观察”是从外观设计的整体出发,对其全部设计特征进行整体观察,而不能仅从外观设计的局部出发;“综合判断”是在考察各设计特征对外观设计整体视觉效果影响程度的基础上,对能够影响整体视觉效果的所有因素进行综合考量,而不能把外观设计的不同部分割裂开来予以判断。本案中,判断涉案侵权产品是否落入涉案专利的保护范围,应当基于桌面集线器一般消费者的知识水平和认知能力,比较涉案专利和涉案侵权产品的外观设计异同对整体视觉效果产生的影响,进行综合判断。涉案专利和涉案侵权产品均是由主挡板、侧挡板和底板三部分组成,在三部分的基本形状、位置摆放等方面存在相同或相似之处,对于涉案侵权产品和涉案专利的整体视觉效果具有显著影响。另,涉案专利与涉案侵权产品存在底板侧面设计等诸多不同点,这些差别组合后形成的视觉差异对整体外观未产生显著影响,并不足以使一般消费者将涉案专利和涉案侵权产品的整体视觉效果相区分。基于以上事实和理由,涉案专利和涉案侵权产品外观设计构成近似外观设计,故法院认定涉案侵权产品外观设计落入涉案专利权的保护范围。
二、在判断外观设计是否相同或近似时,只是基于涉案侵权产品一般消费者的知识水平和认知能力进行评价,与涉案侵权产品的实际使用场景无关;只要能够对涉案侵权产品的同类或者相似类产品的外观设计具有常识性了解,并对外观设计产品之间在形状、图案以及色彩上的差别具有一定的分别能力,即属于涉案侵权产品同类或相似类产品的一般消费者,与其身份无涉。
裁判文书
北京市高级人民法院
民事判决书
当事人
审理经过
上诉人诉称
北京涉成华阳公司上诉请求:撤销原审判决,并依法改判,驳回湖北窗口公司全部诉讼请求,
事实和理由:1.原审判决在将被诉侵权产品与涉案专利比对,以及将被诉侵权产品与现有设计证据比对时,采用了不一致的评价标准,导致事实认定错误。前者比对找出了主要区别点,但原审判决结论是二者的主要区别点为局部细微区别,对整体视觉效果影响不大,构成近似的外观设计;后者比对认定被诉侵权产品与北京涉成华阳公司主张的三份现有设计证据在主挡板、侧挡板、底座等方面均有较大差别,不构成相同或近似的外观设计。北京涉成华阳公司提交的现有设计3,即桌面集线器的实用新型专利附图展示的设计特征与被诉侵权产品的设计特征基本一致。2.原审判决认定涉案专利主视图上端中间部分向内略微凹陷形成一长方形,但图片上仅能分辨出平面线条,无法识别该长方形是否凹陷,原审判决分析存在错误。3.原审诉讼中湖北窗口公司提交的公证书中显示韵达快递单号和其后查看手机订单信息中的快递单号不一致,原审判决事实认定不清。4.涉案专利为外观设计专利,湖北窗口公司公证购买的两款产品售价分别为569元和1668元,售价较低。从北京涉成华阳公司提交的现有设计证据可见,此类产品的基本结构近似,设计空间较小,外观设计专利对产品价值的贡献率较低,在适用法定赔偿的基础上,原审判决判赔金额畸高。5.被诉侵权产品与涉案专利区别明显,涉案专利的主视图、左视图是光滑的平面,被诉侵权产品的对应部分是竖向条纹。6.被控侵权产品对应的一般消费者是银行顾客和银行工作人员,银行顾客面对的主要是主视图方向,涉案专利的主视图分为上中下三个部分,且上部分的左右两侧有一正方形,右侧有一针孔形状;银行工作人员主要面对涉案专利的俯视图和右视图方向,在俯视图方向,涉案专利沿底座外部轮廓分布有平行线条,底座外部轮廓中间有长短不一的两条长方形设计,在右视图方向,涉案专利中间有椭圆形设计,被控侵权产品则是若干凹点组成的正方形设计。
被上诉人辩称
湖北窗口公司辩称原审判决认定事实清楚,适用法律正确,依法应予维持,请求驳回北京涉成华阳公司的全部上诉请求。
一审原告诉称
湖北窗口公司向原审法院提出诉讼请求:1.北京涉成华阳公司立即停止制造、许诺销售、销售被诉侵权产品的行为,删除侵权链接并销毁专门用于制造被诉侵权产品的模具、设备及库存被诉侵权产品、半成品。2.北京涉成华阳公司赔偿湖北窗口公司经济损失50万元,诉讼合理支出5万元,共计55万元。
一审法院认定事实
原审法院经审理查明:涉案外观设计专利名称为“桌面集线器”,专利号为201530196263.X,其申请日为2015年6月15日,授权公告日为2015年10月14日,专利权人为湖北窗口公司,该专利权至今有效。
一审法院认为
原审法院认为:湖北窗口公司为涉案专利的专利权人,该专利尚处于有效期内,因此,其有权禁止他人以生产经营为目的制造、许诺销售、销售、进口其外观设计专利产品。
一审裁判结果
二审法院认定事实
二审法院认为
本院认为:2008年实施的《中华人民共和国专利法》(简称2008年专利法)第五十九条第二款规定,外观设计专利权的保护范围以表示在图片或者照片中的该产品的外观设计为准,简要说明可以用于解释图片或者照片所表示的该产品的外观设计。
二审裁判结果
审 判 长 杨绍煜
审 判 员 闻汉东
审 判 员 高 翡
二〇二二年九月十九日
法 官 助 理 孙艳萍
书 记 员 谢京辉

027-87003155

TEL:027-87003155
ADD:湖北省武汉市东湖高新区佳园路2号高科大厦8058室
EMAIL:hzyip@huazhiyu.cn